楽天銀行と楽天証券が上場するニュースは少し前からありましたが
楽天証券に「楽天銀行株式会社(5838/東証プライム)新規公開株式の取扱いについて」ということでブックビルディングの参加のページが出来ていました。

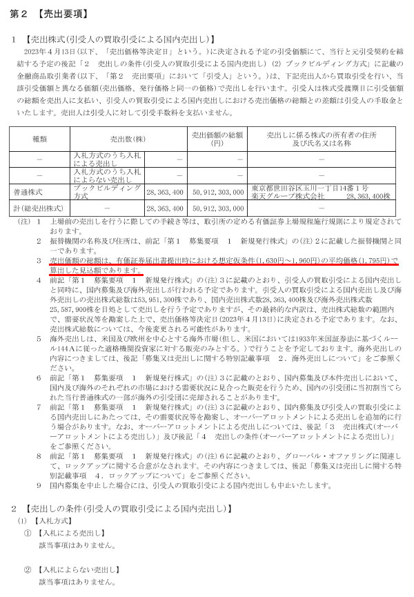
目論見書を見ると売り出しは想定仮条件(1,630円~1,960円)
平均値で1,795円。とあります。
まぁ無難な線だとは思いますがこの価格だとちょっと手を出し難いかな?
取り合えず4月5日~なのですがブックビルディングだけでも参加しようと思います。
1,000円を切るようなら買いなんですが・・・あり得なさそうですねw
これで楽天モバイルの赤字を少しは補填できるでしょうw
ちなみに昨日発表があったようで後場に楽天グループの株価が36円上がりました。

今日、また16円下げましたが。。。

